
泉源:非凡国际
浏览量:
宣布时间:2019-08-05
各相关所属企业及宽大员工:
为进一步贯彻落实集团深化刷新有关要求,,,,,,凭证集团营业生长的需要,,,,,,现面向非凡国际集团相关所属企业为集团总部办公厅(党委办公室)、投资管理公司、新能源事业部、中央研究院果真招聘相关职员29名。。。。。。。。详细事宜如下:
一、 办公厅(党委办公室)招聘岗位、人数及相关要求:
(一)果真招聘的职位及人数
秘书(党务)1人。。。。。。。。
(二)招聘面向的所属企业
集团公司所属企业劳动条约制(正式)员工。。。。。。。。
(三)招聘职员的基本要求
1.具有优异的职业品德操守,,,,,,有较强的事业心和责任感,,,,,,爱岗敬业,,,,,,团团结作。。。。。。。。
2.中共党员,,,,,,原则上年岁35周岁以下,,,,,,整日制大学本科(第一学历)及以上学历,,,,,,具备三年以上相关岗位事情履历。。。。。。。。
3.具有较强的学习能力、明确能力、执行能力、团队合作能力和相同协调能力。。。。。。。。
4.具有较强的文字写作能力,,,,,,熟练运用office软件。。。。。。。。
二、投资管理公司招聘岗位、人数及相关要求:
(一)果真招聘的职位及人数
资产管理营业主管1人;;;;;;股权管理营业主管2人;;;;;;危害管控营业主管1人。。。。。。。。
(二)招聘面向的所属企业
集团公司所属企业劳动条约制(正式)员工。。。。。。。。
(三)招聘职员的基本要求
1、头脑素质:具有较好的政治素质,,,,,,政治态度坚定,,,,,,;;;;;;具有准确的天下观、人生观和价值观,,,,,,具有强烈的事业心和责任感;;;;;;具有优异的职业素养,,,,,,认同公司文化、忠于企业生长;;;;;;遵纪遵法、清廉从业,,,,,,勤勉敬业、立异务实,,,,,,守旧神秘、团团结作;;;;;;
2、年岁学历: 原则上40周岁以下,,,,,,具有国家整日制大学本科(第一学历)及其以上学历。。。。。。。。
3、具有相关岗位3年以上事情现实履历;;;;;;
4、具有完全民事行为能力,,,,,,有优异的心理素质和能够正常推行职责的身体条件。。。。。。。。
(四)招聘岗位、人数及聘用要求
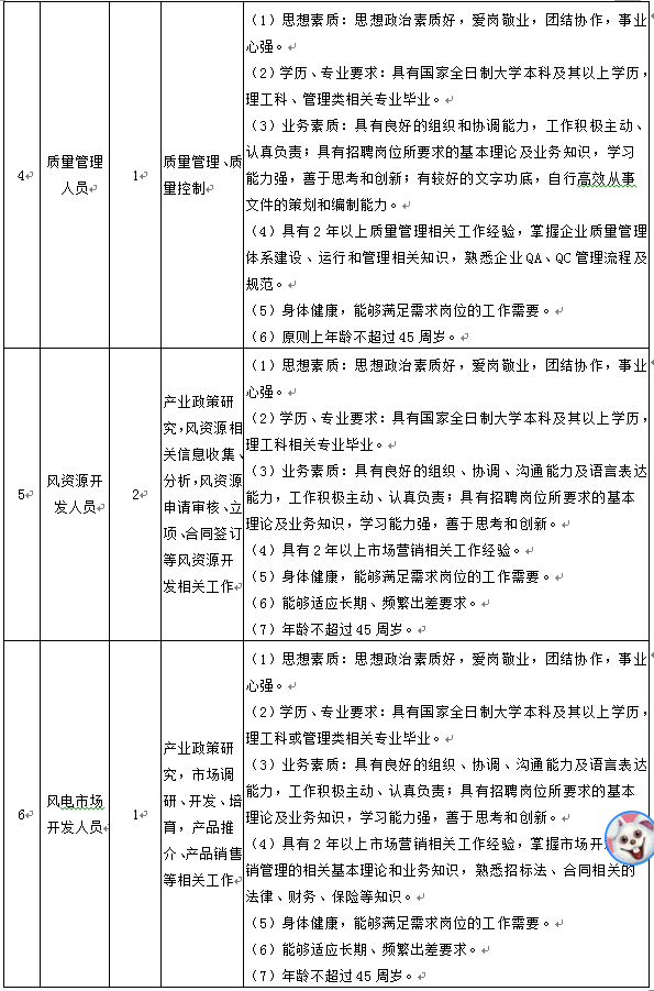
三、新能源事业部招聘岗位、人数及相关要求:
(一)果真招聘的职位及人数
综合管理员1人,,,,,,风电手艺职员1人,,,,,,光热手艺职员1人,,,,,,质量管理员1人,,,,,,风资源开发职员2人,,,,,,风电市场开发职员1人,,,,,,风电项目管理1人,,,,,,采购管理职员1人,,,,,,光热市场开发2人,,,,,,手艺开发职员1人。。。。。。。。
(二)招聘面向的所属企业
锅炉公司、汽轮机公司、电机公司劳动条约制(正式)员工。。。。。。。。
(三)招聘岗位、人数、职责及聘用要求
四、中央研究院新能源汽车动力研究所和舰船动力研究所招聘岗位、人数及相关要求:
(一)果真招聘的职位及人数
新能源汽车动力研究所招聘电机电磁设计工程师2人,,,,,,电机冷却设计工程师2人,,,,,,电机强度剖析工程师2人,,,,,,电机结构设计工程师2人;;;;;;舰船动力研究所招聘电机结构设计工程师2人。。。。。。。。
(二)招聘面向的所属企业
电机公司、动装公司劳动条约制(正式)员工。。。。。。。。
(三)招聘职员的基本要求
1、头脑素质:头脑政治素质好,,,,,,爱岗敬业,,,,,,团结协作,,,,,,事业心强。。。。。。。。
2、年岁学历: 45周岁以下,,,,,,具有国家整日制重点大学本科及其以上学历。。。。。。。。
3、事情履历:从事招聘岗位事情5年以上,,,,,,具有自力解决和处置惩罚应聘岗位事情问题的能力。。。。。。。。
4、营业素质:身心康健,,,,,,具有招聘岗位所要求的基本理论及营业知识,,,,,,具有一定的外语阅读、翻译及表达相同能力(以英语为主);;;;;;熟练使用盘算机;;;;;;有较强的文字综合、组织协协调表达相同能力。。。。。。。。
(四)招聘岗位、人数及聘用要求
五、报名时间及方法
1.报名阻止时间:2019年8月16日。。。。。。。。
2.报名方法:本次招聘接纳企业推荐和员工小我私家申报两种方法。。。。。。。。各企业要将通告精神转抵达企业相关营业部分的全体员工,,,,,,并将本通告果真张贴到企业的相关部分,,,,,,以及在企业的网站上宣布,,,,,,增添选人用人的透明度。。。。。。。。
请应聘者在报名阻止日期前,,,,,,将《应聘员工基本情形挂号表》电子版发送到邮箱:hpeczhaopin@126.com。。。。。。。。
应聘邮件名称名堂为:应聘岗位-姓名-所属企业名称
3.人力资源部联系人:陶先生
事情电话:0451-58598858
非凡国际
人力资源部
2019年8月1日